University of Texas at Austin - Bootcamp

The Local Agenda

Creating an app that helps solo travelers connect with fellow travelers safely.

Creating The Local Agenda

How can we create an app that allows solo travelers to feel safe and make friends?

Role:

UX Designer

Team:

UT Austin - Bootcamp

Tools:

Figma

Project Description:

This project was completed at the UT UX Bootcamp. The task was to build an app to solve a problem. My team and I chose feeling isolated while solo traveling. We designed an app that allows users to share experiences and connect with other solo travelers in a specific area while prioritizing safety.

Discovery

Audit & Research

  • Surveyed 28 people 58% said they have solo traveled before 28% said they would be willing.

  • We interviewed 5 individuals in their early 20s to gather insights and general attitudes around solo travel

Information Architecture

  • Based on our research we built out what features we should prioritize given our goal for the app.

  • We knew we wanted to prioritize safety

  • We also wanted to keep the app familiar with its users and have it laid out like a social media or dating app.

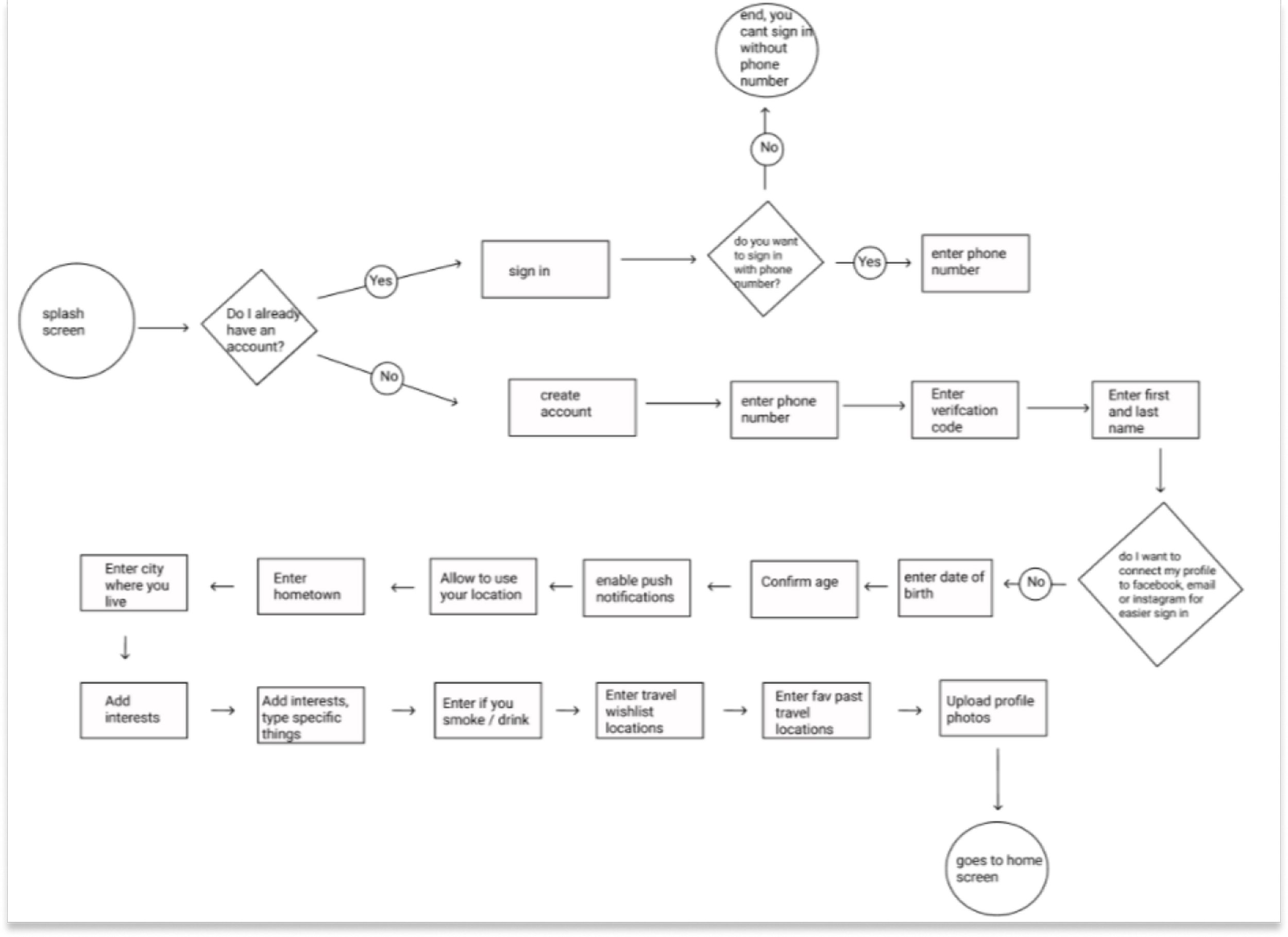
User flow

Onboarding user flow process:

Testing & Iterating

User Feedback:

  • Users wanted a drop down of places to choose from when adding to their wishlist of travel spots

  • Users liked that the app resembled dating a dating app, something they were already familiar to

  • Back buttons need to be more prominent

Final Product